| 索 引 号:733413005/2022-07281 | 公文种类:其他 | 发布机构:县应急管理局 | |
| 成文日期:2022-06-24 | 发布日期:2022-06-24 | 文 号:旺府办发〔2022〕8号 | |
| 有 效 性 :有效 |
图解:旺苍县人民政府办公室关于印发《旺苍县防汛抗旱应急预案 (2022年修订)》的通知
旺府办发〔2022〕8号
各乡镇人民政府,县级各部门,旺苍经开区管委会:
旺苍县人民政府办公室
2022年6月19日
旺苍县防汛抗旱应急预案(2022年修订)
目 录
第一章 总则......................................4
1.1 指导思想.....................................4
1.2 编制依据.....................................4
1.3 适用范围.....................................5
1.4 工作原则.....................................5
1.5 工作机制.....................................6
1.6 应急响应分级.................................7
1.7 主要任务.....................................7
第二章 组织指挥体系及职责........................7
2.1 组织指挥体系.................................8
2.2 工作职责.....................................9
2.3 专项工作组..................................19
第三章 预防和监测预警...........................22
3.1 预防........................................22
3.2 监测预报预警................................25
3.3 预警响应....................................29
第四章 应急响应.................................31
4.1 先期处置....................................31
4.2 启动、终止条件及响应行动....................32
4.3 信息报送和发布..............................41
4.4 舆论引导....................................42
第五章 应急保障.................................42
5.1 通信与信息保障..............................43
5.2 应急装备保障................................43
5.3 应急抢险队伍保障............................43
5.4 供电保障....................................43
5.5 交通运输保障................................44
5.6 医疗卫生保障................................44
5.7 治安保障....................................44
5.8 物资保障....................................44
5.9 资金保障....................................44
5.10 技术保障....................................45
第六章 后期处置.................................45
6.1 物资补充和工程修复..........................45
6.2 调查评估....................................45
6.3 奖励........................................46
6.4 约谈整改....................................46
6.5 责任追究....................................46
第七章 附则.....................................46
7.1 预案演练....................................46
7.2 预案管理与更新..............................47
7.3 名词术语定义................................48
7.4 预案解释....................................49
7.5 实施时间....................................49
以习近平新时代中国特色社会主义思想为指导,坚持以人民为中心,坚持人民至上、生命至上,落实习近平总书记关于防灾减灾救灾工作的重要论述和“两个坚持、三个转变”防灾减灾救灾理念,始终把保障人民群众生命财产安全放在第一位,统筹发展和安全,推进防汛抗旱体系和能力现代化建设,有效防范重大水旱灾害,维护社会大局稳定。
依据《中华人民共和国水法》《中华人民共和国防洪法》《中华人民共和国突发事件应对法》《中华人民共和国防汛条例》《中华人民共和国抗旱条例》《中华人民共和国河道管理条例》《四川省<中华人民共和国防洪法>实施办法》《四川省<中华人民共和国抗旱条例>实施办法》等法律法规,《国家防汛抗旱总指挥部办公室关于印发<关于加强地方防汛抗旱应急预案修订的指导意见>的通知》(国汛办〔2022〕1号)、《广元市人民政府办公室关于印发广元市防汛抗旱应急预案(2022年修订)的通知》(广府办发〔2022〕51号)、《旺苍县突发事件总体应急预案(试行)》(旺府发〔2021〕10号)、《旺苍县人民政府办公室关于调整防汛抗旱工作体制机制的通知》(旺府办函〔2021〕34号)等文件要求,结合旺苍实际,制定本预案。
本预案适用于全县范围内突发性水旱灾害的预防和应急处置。突发性水旱灾害包括:河流洪水、渍涝灾害、山洪泥石流灾害、河道壅塞、堰塞湖、干旱灾害、供水危机及由洪水、地震、恐怖活动等引发的水库水电站垮坝、堤防渠道决口、水闸倒塌等次生衍生灾害。
本预案是全县防汛抗旱类“防、治、抢、救”工作的依据和规范,预案经批准、印发后,必须严格执行。各乡镇、县级有关部门(单位)编制的本辖区、本行业防汛抗旱类应急预案和制定的工作手册、行动方案等支撑性文件是县防汛抗旱应急预案的延伸和补充。
防汛抗旱工作实行政府行政首长负责制,坚持以下原则:
——两个坚持、三个转变。坚持以防为主、“防抗救”相结合,坚持常态减灾和非常态救灾相统一,努力实现从注重灾后救助向注重灾前预防转变,从应对单一灾种向综合减灾转变,从减少灾害损失向减轻灾害风险转变。
——统一领导、分级负责。各级各有关部门(单位)要落实“党政同责、一岗双责、齐抓共管、失职追责”要求,坚持分级负责、属地为主、层级响应、协调联动,做好防灾减灾救灾工作。相关部门(单位)依照本预案确定的任务,尽职尽责、密切协作、快速反应、形成合力、积极应对。
——预防为主、综合施策。坚持工程与非工程措施相结合,完善防洪抗旱工程体系,突出水旱隐患排查整治,加强预案管理和物资队伍建设,强化监测会商与分析研判,健全预报预警发布机制,针对性开展演练,实现预报、预警、预演、预案的全链条融合。
——科学处置、安全第一。险灾情发生后,坚持科学指挥决策,迅速组织专业队伍,及时开展险灾情处置,严防次生灾害发生。处置过程中要始终将抢险救援人员和群众的生命安全放在首位,及时转移受威胁人员。
——以专为主、群专结合。加强防汛抗旱专业化队伍建设,积极运用新技术、新手段、新方法,将科学研判、快速处置、精准管控等要求贯穿“防抗救”各环节,不断提升防汛抗旱专业化水平。加强防汛抗旱宣传培训,健全群测群防体系,增强干部群众辨灾识灾、转移避险、自救互救的意识和实战能力。
建立健全防汛抗旱责任落实“三单一书”、责任督促“两书一函”“四不两直”等工作机制;持续推动与宁强县、南江县、苍溪县建立的跨县界、跨乡(镇)区域、跨水系河道、跨部门(单位)联防联控联治工作机制及水文信息共享机制;制定工作规则,厘清各有关部门(单位)上下层级间、部门(单位)间的工作关系,构建分工明确、责任清晰、配合紧密的职责体系,形成统一指挥、高效协同、无缝衔接的“防抗救”一体化格局,以更高标准、更严要求、更快反应、更好效果做好防汛抗旱工作。
根据预警、汛情、险情、灾情的影响程度、范围和发展趋势,县级防汛抗旱应急响应由高到低分为一、二、三、四级。
——减轻灾害风险,做好灾前预防和准备。
——密切监控雨水情、旱情、工情、险灾情,强化会商研判,及时发布预报预警。
——组织开展应急供水、调水,解决农村因旱人畜饮水困难。
——组织疏散、转移、解救受威胁人员,及时妥善安置,开展必要的医疗救治。
——科学运用各种手段开展险灾情处置,严防次生衍生灾害发生。
——组织抢救、转移重要物资,管控重大危险源,保护重要民生和军事目标。
——加强灾害发生地区及周边社会治安防控,保障公共安全,维护社会稳定。
严格落实县、乡(镇)党委政府防汛抗旱救灾主体责任,坚持党政同责、一岗双责,建立健全统一权威高效的组织指挥体系,全面提升防汛抗旱能力。
2.1 组织指挥体系
旺苍县防汛抗旱组织指挥体系图(见附件1)。
2.1.1 县防汛抗旱指挥部
旺苍县防汛抗旱指挥部(以下简称县防指)是县应急委员会(以下简称县应急委)下设的专项指挥部,在县委、县政府和县应急委领导下负责组织、协调、指导全县防汛抗旱工作。
县防指由县政府主要领导任总指挥,分管应急管理工作的副县长和分管水利工作的副县长共同担任指挥长,由分管水利的副县长负责日常工作,县人武部副部长任第一副指挥长,县水利局、县应急管理局主要负责同志任常务副指挥长,县政府办联系工作的科级干部以及县自然资源局、县住房和城乡建设局、县气象局、旺苍水文测报中心、武警旺苍中队主要负责同志以及县水利局、县应急管理局分管负责同志任副指挥长。县人武部、县委宣传部(县政府新闻办、县互联网信息中心)、县发展和改革局、县经济信息化和科学技术局、县教育局、县公安局、县民政局、县财政局、县自然资源局、县住房和城乡建设局、县交通运输局、县水利局、县农业农村局、县商务局、县文化旅游和体育局、县卫生健康局、县应急管理局、县乡村振兴局、县林业局、县国有资产事务中心、县人防办、县气象局、县红十字会、县消防救援大队、武警旺苍中队、县疾控中心、旺苍水文测报中心、成铁广元车务段旺苍车站、国网旺苍县供电公司、电信旺苍分公司、移动旺苍分公司、联通旺苍分公司、铁塔旺苍分公司等为成员单位,相关负责同志为县防指成员。
县防指成员单位和成员根据工作需要适时进行调整。
县防汛抗旱指挥部办公室(以下简称县防办)设在县水利局、县应急管理局。办公室主任由县水利局、县应急管理局主要负责同志兼任,办公室常务副主任由县水利局分管负责同志兼任,办公室副主任由县自然资源局、县住房和城乡建设局、县应急管理局、县气象局、旺苍水文测报中心分管负责同志兼任。
2.1.2 乡镇、村(社区)防汛抗旱组织
各乡镇设防汛抗旱指挥部,由主要负责人担任指挥长,并明确分管领导及与防汛抗旱工作任务相适应的工作人员,在上级防指和党委、政府的领导下,负责本区域防汛抗旱工作。
各行政村、社区设防汛抗旱工作小组,由行政村、社区主要负责人担任责任人,兼任山洪灾害防御责任人,在上级防指的领导下,负责本区域防汛抗旱工作。
2.1.3 其他防汛抗旱组织
有关水利工程管理单位、在建涉水工程建设单位、有防汛抗旱任务的规上企业、生产经营单位和建筑施工单位,应组建专门机构,落实专门工作人员,负责本单位的防汛抗旱工作。
加强对防汛抗旱工作的统一领导,实行行政首长负责制。组织县级有关部门或部门派出的办、站、所、中心和有关单位,动员一切社会力量,采取措施加强防汛抗旱工程设施建设,巩固提高防洪能力;督促落实各项预防措施,提高防灾减灾能力;做好水旱灾害后的恢复与救济工作,包括灾区的生活供给、卫生防疫、救灾物资供应、治安管理、学校复课、恢复生产和重建家园等救灾工作以及所管辖区域的各项水毁工程设施修复工作;在县级财政预算中安排资金,用于县域内灾害预防、遭受洪涝干旱灾害区域的救援抢险救灾和水毁工程修复。
县防指在县委、县政府和县应急委领导下,负责组织、协调、监督、指导全县防汛抗旱工作。主要职责是:
(1)坚持以习近平新时代中国特色社会主义思想为指导,深入贯彻落实习近平总书记关于防灾减灾救灾和应急救援等重要论述精神,拥护“两个确定”,增强“四个意识”、坚定“四个自信”、做到“两个维护”,严格执行党中央、国务院和省委省政府、市委市政府以及国家防汛抗旱总指挥部(以下简称国家防总)、省防汛抗旱指挥部(以下简称省防指)、市防汛抗旱指挥部(以下简称市防指)关于防汛抗旱的方针政策和决策部署。
(2)贯彻落实县委、县政府关于防汛抗旱工作的决策部署,分析研判全县防汛抗旱形势,部署水旱灾害防御工作,加强灾害应对处置工作的全过程统筹并监督执行情况。
(3)督促指导工程治理和非工程措施建设;完善防汛抗旱体系,提升全县防灾减灾能力;督促指导做好思想、责任、措施落实等汛前准备工作;汛期组织会商研判,加强监测预警。
(4)督促指导防汛抗旱突发事件应对处置工作,适时启动防汛抗旱应急响应,科学调度洪水,及时处置险情、灾情;及时发布特别重大、重大、较大和一般的防汛抗旱相关信息。指导各乡镇对未达到响应级别的防汛抗旱突发事件开展处置工作。
(5)按照县应急委的安排,负责组织指挥一般、较大水旱灾害突发事件的应对处置工作。重大及以上水旱灾害突发事件发生后,在上级工作组及省委省政府、市委市政府、县委县政府领导下开展应对处置工作。
(6)建立完善工作制度、预案体系,加强宣传培训演练,提升群众防灾减灾意识。
(7)完成市防指和县委、县政府交办的其他工作。
2.2.2 县防指领导职责
总指挥:担任全县防汛抗旱工作行政责任人,全面领导、指挥全县防汛抗旱工作,对防汛抗旱工作负总责。
指挥长:协助总指挥组织、指挥、协调全县防汛抗旱工作。分管应急管理工作的副县长负责防汛抗旱应急救援能力建设、灾后恢复重建等工作;分管水利工作的副县长负责县防指日常工作。完成总指挥安排的其他任务。
第一副指挥长:协助总指挥、指挥长落实防汛抗旱各项决策部署和工作要求。负责组织指挥民兵、协调驻旺武警和入旺支援部队开展抗洪抢险、营救群众等防汛抗旱行动。完成总指挥安排的其他任务。
常务副指挥长:协助总指挥、指挥长落实防汛抗旱各项决策部署和工作要求,负责县防办日常工作。县水利局主要负责同志统筹负责“防”和“治”的相关工作,做好防御洪水应急抢险的技术支撑和保障工作;县应急管理局主要负责同志统筹负责“救”的相关工作,协同做好“防”和“治”相关工作。完成总指挥安排的其他任务。
副指挥长:协助总指挥、指挥长、第一副指挥长、常务副指挥长落实防汛抗旱各项决策部署和工作要求,按照工作分工和总指挥、指挥长、第一副指挥长、常务副指挥长的安排,做好职责范围内的防汛抗旱工作。
县防办承担县防指日常工作,组织、协调、指导和监督全县防汛抗旱工作。负责检查督促各乡镇、部门(单位)认真贯彻上级和县委、县政府以及县防指的工作部署落实情况。负责县防指各成员单位综合协调工作,及时沟通、共享相关信息,向县防指提出重要防汛抗旱指挥、调度和决策意见。
(1)建立完善防汛抗旱工作机制。
(2)安排部署各乡镇、部门(单位)汛前准备工作并组织开展督促检查,负责本级相关防汛抗旱责任人的汇总上报并公示。
(3)组织开展防汛抗旱值班值守、会商调度、预报预警、隐患排查、督导检查工作。
(4)组织防汛抗旱应急预案的编制及修订;组织开展防汛抗旱综合演练工作;负责洪涝干旱灾情统计、核实、上报和发布。
(5)统筹防汛抗旱宣传和信息报送、发布工作。发布县委、县政府相关重大决策部署和重大汛情、旱情及防汛抗旱动态等。
(6)负责县防指会议组织、文件起草、简报编印、档案管理等工作。
(7)完成县委、县政府和县防指交办的其他工作。
县防指成员单位是县防汛抗旱组织领导体系的重要组成部分,应根据职责分工,各司其职、各负其责、密切协作,确保防汛抗旱各项工作任务高质量完成。
县人武部:负责协调驻旺武警,组织所属民兵队伍执行抗洪抢险、营救群众、转移运送物资、稳定社会秩序及其他重大防汛抗旱任务。完成县防指交办的其他任务。
县委宣传部(县政府新闻办、县互联网信息中心):负责防汛抗旱重大信息发布、舆论引导等工作;负责统筹做好防汛抗旱网络舆情管控工作,指导相关部门(单位)做好舆情监测、上报、研判和处置等工作,及时发布相关信息,回应社会关切。完成县防指交办的其他任务。
县水利局:负责全县水旱灾害防治工作;负责统筹未启动防汛抗旱应急响应时和启动三级、四级防汛抗旱应急响应后的全县水旱灾害应对处置工作;负责指导各乡镇对未启动县级应急响应水旱灾害突发事件的处置工作;负责承担防御洪水应急抢险的技术支撑和保障工作;负责协助编制修订《旺苍县防汛抗旱应急预案》;负责落实综合防灾减灾规划相关要求,组织编制并实施水旱灾害防治规划和防护标准;承担水情旱情监测预警工作;负责水旱灾害风险普查与区域分级;组织编制县内重要河流和重要水利工程的防御洪水、抗御旱灾调度和应急水量调度方案;组织编制城区超标洪水防御方案、水利工程度汛方案、应急抢险预案、汛期调度运用计划,按程序报批并组织实施;督促指导水利工程设施、设备的安全运行、应急抢护,负责防汛抗旱工程安全和监督管理;负责指导、协调水库、电站移民安全度汛工作;负责监督、指导、监管职责范围内水电站安全度汛工作;负责山洪灾害日常防治和监测预警。完成县防指交办的其他任务。
县应急管理局:负责统筹启动一级、二级防汛抗旱应急响应后的全县水旱灾害应对处置工作;负责协助指导各乡镇对未启动县级应急响应水旱灾害突发事件的处置工作;负责协助开展全县水旱灾害防治工作;负责编制修订《旺苍县防汛抗旱应急预案》;督促、指导各乡镇、部门(单位)进行应急救援演练;负责组织洪涝灾区和旱区群众的生活救助;建立灾情报告制度,提交县防指依法统一发布灾情;组织开展综合监测预警,承担洪水干旱综合风险评估工作;负责山洪灾害抢险救灾工作,具体工作由乡镇组织实施。完成县防指交办的其他任务。
县发展和改革局:负责安排重点防汛抗旱建设项目,积极争取将重大防汛和抗旱工程建设纳入国家、省、市基建计划。负责协调各部门开展应急粮食和物资储备、保障、调运工作,保障受灾群众粮食及帐篷、棉被等生活类救灾物资供给。按照职责分工做好能源领域防汛抗旱的组织实施工作,配合做好受灾区域和受灾群众生产生活能源保障有关工作。负责监督、指导县内在建水电工程、粮食流通、储备行业防汛安全工作,督促做好安全度汛。完成县防指交办的其他任务。
县经济信息化和科学技术局:负责防汛抗旱、抢险救灾的电煤、电力、成品油、天然气的紧急调度和铁路运输的协调,并按照县防指指令做好应急药品储备保障工作;协助指导电力工程防汛安全工作,协调县防指防洪调度指令顺利执行;负责组织指导各通信企业保障通信设施的防洪安全,保障抢险救灾指挥和重要部门、区域的通信畅通。完成县防指交办的其他任务。
县教育局:负责组织指导学校及教育培训机构防汛减灾工作和校区的防汛安全,组织指导各学校及教育培训机构有序组织师生安全撤离,必要时采取停课、调整上课时间、停止校车运营等措施。完成县防指交办的其他任务。
县公安局:负责维护防汛抢险秩序和灾区社会治安等工作,协助组织群众撤离和转移。完成县防指交办的其他任务。
县民政局:指导各类社会组织、志愿者规范开展救灾捐赠工作,及时做好统计、分配、使用、公示和反馈等工作;督促指导及时将符合条件的受灾群众纳入临时救助或最低生活保障范围。完成县防指交办的其他任务。
县财政局:负责全县防汛抗旱经费的筹集、拨付和监督管理,及时下拨中央、省、市、县防汛抗旱补助资金。完成县防指交办的其他任务。
县自然资源局:负责指导协调因降雨诱发的山体滑坡、崩塌、地面塌陷、泥石流等地质灾害监测、预警、防治等工作,做好因降雨突发地质灾害抢险救援的技术保障工作。负责为防汛抗旱决策提供地理信息支撑。完成县防指交办的其他任务。
县住房和城乡建设局:负责组织指导城镇建成区排水防涝设施施工工程、城镇建成区内的排涝设施和设备的应急抢护等工作;负责组织指导对灾区受灾房屋结构安全进行应急评估,为灾区群众应急安置房和灾后返迁房的启用安全提供技术指导。完成县防指交办的其他任务。
县交通运输局:负责公路、水路交通行业防汛抗旱工作,指导和协调处置职责范围内公路、水路抢通保通和应急运输保障等工作,配合公安交警做好道路交通管制工作;组织开展船舶安全度汛监管,落实船舶禁航、停渡、固锚等制度,避免船只及监管职责范围内的油罐等随洪水进入河道,对桥梁、堤坝安全造成威胁;指导和参与河流大型漂移物和危化品拦截。完成县防指交办的其他任务。
县农业农村局:负责及时收集、整理和反映全县农业旱涝灾情信息,指导全县农业防汛抗旱和灾后农业救灾、生产恢复及农业农村系统的防洪安全等工作。完成县防指交办的其他任务。
县商务局:负责灾区主要生活必需品市场监测,保障主要生活必需品市场供应,协调防汛抗旱救灾物资和灾后恢复重建主要生活必需品供应等工作。完成县防指交办的其他任务。
县文化旅游和体育局:负责组织指导文化、旅游和体育行业做好防汛减灾及安全等工作;负责组织指导景区景点做好防汛减灾工作;负责组织广播电视播出单位开展防汛抗旱宣传,配合做好防汛预警信息发布等工作;完成县防指交办的其他任务。
县卫生健康局、县疾控中心:负责组织指导灾区卫生防疫和医疗救治工作,做好救灾医疗物资储备工作。完成县防指交办的其他任务。
县国有资产事务中心:负责督促指导所监管县属国有企业防汛抗旱工作,组织国有企业配合做好防汛抗旱救灾工作。完成县防指交办的其他任务。
县乡村振兴局:负责指导、协调乡村振兴建设过程中的防汛抗旱工作,做好因水旱灾害返贫监测帮扶工作。完成县防指交办的其他任务。
县人防办:负责协调组织人防工程防汛抗旱工作,组织人防专业队伍配合做好防汛抢险救灾工作。完成县防指交办的其他任务。
县林业局:负责及时收集、整理和反映全县林业旱涝灾情信息,做好林业防汛抗旱救灾、生产恢复等工作,负责灾后生态修复。完成县防指交办的其他任务。
县气象局:负责天气气候监测、预报、预警,及时、准确提供防汛抗旱所需的气象信息,组织实施抗旱人工增雨作业。完成县防指交办的其他任务。
旺苍水文测报中心:负责全县水雨情监测、土壤墒情监测和洪水预报,及时准确提供防汛抗旱所需的水情和墒情信息。完成县防指交办的其他任务。
成铁广元车务段旺苍车站:负责铁路防汛安全监督管理;负责所辖工程及设施的防洪安全及抢险救灾工作,优先运送防汛抗旱抢险人员以及物资设备。完成县防指交办的其他任务。
县红十字会:负责组织社会力量,筹措社会资金,配合协助水旱灾害抢险救援。完成县防指交办的其他任务。
国网旺苍县供电公司:负责职责范围内防汛抗旱电力调度运行、电力设施保障等工作,协助指导水库水电站管理单位执行防汛调度指令。完成县防指交办的其他任务。
县消防救援大队:根据险情灾情,按照县防指安排,参与防灾减灾救灾有关工作,承担水旱灾害突发事件抢险救援工作。完成县防指交办的其他任务。
武警旺苍中队:负责组织所属部队执行抗洪抢险、营救群众、转移运送物资、保护重要目标安全、协同公安机关维护灾区社会秩序及其他重大防汛抗旱任务。完成县防指交办的其他任务。
电信旺苍分公司、移动旺苍分公司、联通旺苍分公司、铁塔旺苍分公司:负责所辖通信设施的防洪安全和安全度汛,保障抢险救灾指挥和重要部门、区域的通信和预警信息发布渠道畅通;负责发送防汛减灾公益短信。完成县防指交办的其他任务。
2.3 专项工作组
县防指根据应急响应等级成立专项工作组(见附件2),专项工作组数量、成员单位和职责可根据实际需要进行调整。各专项工作组组长由牵头单位负责同志担任,负责协调工作组各成员单位共同做好应急处置工作,组内成员单位要加强分工合作、协调联动,形成应对合力。
(1)综合协调组
牵头单位:县水利局、县应急管理局。
成员单位:县发展和改革局、县公安局、县财政局、县自然资源局、县交通运输局、县国有资产事务中心等相关单位。
工作职责:传达贯彻党中央、国务院、国家防总、省委省政府、省防指、市委市政府、市防指决策部署,传达执行市防指、县委县政府安排要求,做好防汛抗旱综合协调工作。汇总报送险灾情动态和应急工作进展情况等。完成县防指交办的其他任务。
(2)抢险救援组
牵头单位:县应急管理局。
成员单位:县人武部、县公安局、县自然资源局、县住房和城乡建设局、县水利局、县人防办、县红十字会、县消防救援大队、武警旺苍中队等相关单位。
工作职责:负责组织指导救援救助受灾群众,统筹各相关力量实施抢险救援救灾工作。完成县防指交办的其他任务。
(3)技术保障组
牵头单位:县水利局。
成员单位:县自然资源局、县气象局、旺苍水文测报中心等相关单位。
工作职责:负责做好气象、水文、地质、测绘等信息保障。密切监视汛情、险情、灾情及次生衍生灾害发展态势,及时组织会商研判,为应急救援提供技术保障。完成县防指交办的其他任务。
(4)通信电力保障组
牵头单位:县经济信息化和科学技术局、国网旺苍县供电公司。
成员单位:县发展和改革局、电信旺苍分公司、移动旺苍分公司、联通旺苍分公司、铁塔旺苍分公司等相关单位。
工作职责:负责应急通信、电力等保障工作;组织抢修供电、供气、通信等设施。完成县防指交办的其他任务。
(5)交通保障组
牵头单位:县交通运输局。
成员单位:县公安局、县公安交警大队、成铁广元车务站旺苍车站等相关单位。
工作职责:负责做好道路运输保障。实施必要的交通疏导和管制,维护交通秩序;协调组织优先运送伤员和抢险救援救灾人员、物资、设备。完成县防指交办的其他任务。
(6)灾情评估组
牵头单位:县应急管理局。
成员单位:县自然资源局、县住房和城乡建设局、县交通运输局、县水利局、县农业农村局等相关单位。
工作职责:负责水旱灾害事件灾情统计、核查和灾情损失评估、灾害调查评估。完成县防指交办的其他任务。
(7)群众安置组
牵头单位:县应急管理局。
成员单位:县教育局、县民政局、县财政局、县自然资源局、县住房和城乡建设局、县水利局、县商务局、县文化旅游和体育局、县红十字会等相关单位。
工作职责:负责组织指导受灾群众(游客)转移安置和基本生活保障;对安置场所进行灾害风险评估;及时组织调拨救灾款物,视情开展救灾捐赠;做好受灾人员家属安抚和遇难人员遗体处置工作。完成县防指交办的其他任务。
(8)医疗救治组
牵头单位:县卫生健康局。
成员单位:县经济信息化和科学技术局、县红十字会、县疾控中心等相关单位。
工作职责:负责医疗救(援)治和卫生防疫工作。加强医疗物资的组织调度,做好救援人员的医疗保障工作;做好洪灾及次生衍生灾害发生后疾病预防控制和卫生监督工作。完成县防指交办的其他任务。
(9)社会治安组
牵头单位:县公安局。
成员单位:武警旺苍中队等相关单位。
工作职责:负责灾区社会治安维稳工作。预防和打击各类犯罪活动,预防和处置群体事件;做好灾区重要目标安全保卫工作。完成县防指交办的其他任务。
(10)宣传报道组
牵头部门:县委宣传部。
成员单位:县水利局、县文化旅游和体育局、县应急管理局、县融媒体中心等相关单位。
工作职责:统筹新闻报道工作。指导做好现场发布会和新闻媒体服务管理;组织开展舆情监测研判,加强舆论管控和处置。完成县防指交办的其他任务。
(11)其他工作组
牵头单位、成员单位和工作职责等根据需要调整设置。
第三章 预防和监测预警
3.1 预防
(1)思想准备。贯彻落实党中央、国务院和省委省政府、市委市政府以及县委、县政府关于防灾减灾救灾工作的部署和要求,加强宣传动员,增强领导干部风险意识和底线思维,增强全民防御水旱灾害和自我保护意识,做好防大汛、抗大旱、抢大险、救大灾的思想准备。
(2)组织准备。建立健全组织体系,全面梳理建立领导干部责任清单、部门职责清单、隐患风险清单和一项承诺书,理顺防灾减灾救灾工作机制,完善监测预警、指挥调度、会商研判、值班值守等制度,落实防汛抗旱责任,逐级落实并公示中小河流、水库水电站、山洪灾害危险区、城镇等各级各类防汛抗旱责任人,加强防汛抗旱队伍建设和管理。
(3)工程准备。做好堤防、水库水电站、河道整治、涵闸、泵站等各类水工程运行准备,按要求完成防汛抗旱工程建设和水毁工程修复建设任务,对存在病险的防洪工程等实行应急除险加固,对在建的涉水工程设施和病险工程,落实安全度汛方案和工作措施。补齐排水防涝设施短板,逐步形成城市排水防涝工程体系,系统化推进城市内涝治理,保障城市运行。
(4)预案准备。各乡镇以及县级有关部门(单位)、基层组织、企事业单位和社会团体要及时编制和修订防汛抗旱应急预案,并根据实际情况,制定配套的工作手册、行动方案等支撑性文件,构建上下衔接、横向协同、高效完备的应急预案体系。
(5)物资队伍准备。明确防汛抗旱物资品种、数量,足额补充和储备防汛抗旱抢险救灾物资,确保急需时可调可用。统计梳理掌握综合性抢险救援队伍以及其他专业救援力量情况,建强补齐“一主两辅”基层应急力量体系,加强抢险救援队伍培训,组织开展综合应急演练或桌面推演,有效提升救援和处置能力。
(6)通信准备。根据职能职责,分级完善监测预警网络,健全预警发布机制,畅通预警发布渠道,确保覆盖到村(社区)、到户、到人;分级检查和维护防汛抗旱通信专网和监测预警设施设备,保障其正常使用;加强水旱灾害多发易发频发地区通信网络容灾抗毁能力建设,提升基层应急通信网络设备覆盖率。
(7)风险辨识管控。各乡镇、县级有关部门(单位)要结合辖区、本行业(系统)实际,组织开展水旱灾害风险辨识,列出风险清单,制定并落实相关管控措施。
(8)隐患排查治理。采取群专结合、人技结合、点面结合等方法,充分运用新技术新方法,聚焦水旱灾害易发的重点区域、重点部位和重要设施,全面开展辖区内水旱灾害隐患排查。坚持开展“雨前排查、雨中巡查、雨后核查”,健全各乡镇、部门(单位)、基层干部群众联防联动和隐患动态监管机制。对发现的隐患进行登记、评估、整改和处置,及时消除隐患,不能及时处置的,要落实好责任人和针对性应急措施。
(9)汛前检查。县防指组织成员单位组成工作组,由科级领导带队赴各乡镇、主要防汛部门(单位)开展汛前检查工作。检查中央、省、市、县相关部署落实、防汛减灾责任体系建立、体制机制建立完善、能力建设等情况,风险隐患排查及治理情况,防汛经费使用管理、物资储备、抢险救援力量配置、宣传培训演练、方案预案编制等应急保障落实情况,防汛重点部位和关键环节防范措施落实情况,重点防灾减灾项目推进情况,查找防汛抗旱工作存在的薄弱环节,明确责任,限时整改。
(10)组织演练。各乡镇、相关部门(单位)要适时组织开展针对性演练,所有水库水电站、在建涉水工程、山洪灾害危险区每年应组织专项演练。演练要突出实战性实效性,针对当地易发生的各类险情灾情,组织相关责任人、受威胁群众、抢险救援队伍等广泛参加,充分考虑夜间、降雨、涨水、交通、电力、通信中断等因素,涵盖监测预警、工程调度、转移安置、抢险处置、救援救灾等内容。
(11)宣传培训。结合实际建立健全培训制度,定期不定期组织责任人、管理人员、成员单位人员等开展防汛抗旱培训,提高防灾减灾救灾能力和防范化解风险水平。深入推进防汛减灾宣传进企业、进农村、进社区、进学校、进家庭,全面提高公众防汛减灾意识和自救互救能力。
3.2 监测预报预警
(1)雨水情
县水利局、县气象局、旺苍水文测报中心为防汛抗旱监测信息的主要提供单位,按照部门职能职责,合理布设雨、水、墒情监测站网,加强监测分析,及时、准确、全面向县防指提供监测成果。县防指应向县水利局、县气象局、旺苍水文测报中心适时提出要求,实时掌握天气形势和河流水势变化。县水利局定期对各类水利工程蓄水情况进行统计、汇总、审核、分析,及时、准确向县防指提供监测成果。
(2)工情
水库。根据管理权限,县水利局应向水库水电站管理单位及时下达报汛报旱任务书,水库水电站管理单位要根据报汛报旱任务书要求,上报水库水位、入库流量、出库流量、蓄水量等监测信息。在水库水位超过汛限水位时,水库管理单位应对大坝、溢洪道、放水设施等关键部位加密监测,并按照有调度管理权限的水行政主管部门批准的洪水调度方案进行调度,其工程运行状况应向有调度管理权限的水行政主管部门报告。当水库发生险情后,水库管理单位要落实专人监测,及时进行应急抢护处理并向主管部门和当地防指报告。水库发生重大险情应在险情发生后半小时内上报至县防指、县级主管部门和县应急委办公室。
堤防。堤防工程管理单位负责对所管辖的堤防(含护岸,下同)进行日常巡查。出现警戒水位以上洪水时,应加强监测并及时向主管部门报送运行情况。发生险情后,要落实专人监测,及时进行应急抢护处理并向主管部门和当地防指报告。重要河流和场镇堤防发生重大险情应在险情发生后半小时内上报至县防指和县应急委办公室。
其他。水闸、涵洞、渠道、渡槽等其他涉水建筑物工程管理单位在工作中要对所管辖的涉水建筑物进行日常巡查。当河流出现警戒水位以上洪水时,各级水闸、涵洞等其他涉水建筑物管理单位应加强监测,并将运行情况报主管部门。发生险情后,要落实专人监测,及时进行应急抢护处理并向主管部门和县防指报告。
(3)堰塞湖险情
出现堰塞湖险情后,县防指应立即组织核实堰塞湖库容、上游来水量、堰塞体物质组成、堰塞体形态、淹没区及溃决洪水影响区的风险人口、重要城镇、公共或重要设施、生态环境等,按照《堰塞湖风险等级划分与应急处置技术规范》(SL/T450—2021),明确堰塞湖风险等级,由对应的牵头单位组织开展应急监测和安全监测,并将相关情况报市防指。
(4)城市内涝
县住房和城乡建设局要加强对县城区、重点乡镇政府驻地等重要易涝点位的监测管控,合理布设监测设施,提高城市内涝智慧化监测水平。
(5)旱情
各级防指应掌握水雨情变化、蓄水情况、农田土壤墒情和城乡供水情况,加强旱情监测。
(6)灾情
各级防指应及时收集、核实、汇总、上报洪涝和干旱灾情。
县水利局、县气象局、旺苍水文测报中心对雨水情加强跟踪研判分析。县气象局应在提供大范围中长期预报的同时,特别加强短期预警和小区域短临预报。县水利局要加强山洪预报。旺苍水文测报中心应在提供主要河流控制站预报的同时,加强中小河流站点洪水预报。
县防指应加强组织会商,定期不定期分析研判雨情、水情、旱情、险情和灾情趋势并及时通报。
按照气象、水利、水文相关行业标准,结合旺苍实际,分为暴雨、干旱、河流洪水、山洪灾害气象风险四类预警。暴雨、河流洪水、山洪灾害气象风险预警从高到低分为红色、橙色、黄色、蓝色四个等级,干旱预警从高到低划分为橙色、黄色、蓝色三个等级。
3.2.4 预警发布
各级防汛抗旱指挥机构应加强预警信息管理,建立预警信息共享发布机制,实现预警信息的权威统一发布,提高预警信息发布的时效性和覆盖面。
(1)发布权限。县水利局、县气象局、旺苍水文测报中心等单位负责确定预警区域、级别,报县防指,并按相应权限发布。县气象局负责发布暴雨、干旱预警,县水利局负责发布山洪灾害气象风险预警,旺苍水文测报中心负责发布河流洪水气象风险预警。
(2)发布方式。抓紧畅通信息传递“最后一公里”,提高信息覆盖面和时效性。预警信息的发布和调整情况要及时通过网络、广播、电视、手机、报刊、通信与信息网络、警报器、宣传车、大喇叭或组织人员逐户通知等方式进行宣传。
(3)预警对象。预警发布单位根据预警级别明确预警对象,其中对学校、医院、旅游景区、在建工地、移民安置点、山洪灾害危险区等特殊场所以及老、幼、病、残、孕等特殊人群应当进行针对性预警。
(4)信息反馈。按照分级负责、归口管理的方式,各级各有关部门(单位)接收到预警信息后,应立即组织部署防范应对工作,并向有关部门报送情况。
(5)信息通道保障。县委宣传部、县经济信息化和科学技术局、县文化旅游和体育局、通信基础运营商等单位要做好预警信息发布通道保障工作。
3.3.1 响应措施
预警信息发布后,各乡镇、县级有关部门(单位)要根据预警级别和实际情况,按照分级负责、属地为主、层级响应、协调联动的原则,采取相应防范应对措施。
(1)密切关注雨情、水情、旱情,提高监测频次,滚动更新预报,及时发布传递预警信息。
(2)组织县级有关部门(单位)和专家召开会商调度会,研判防汛抗旱形势,及时发送研判成果。
(3)按照“三个避让”“三个紧急撤离”要求,坚决疏散、转移易受威胁人员并做好安置和安全管理工作。
(5)加强水库水电站、堤防、山洪灾害危险区、在建工地、移民安置点等部位和区域的巡查值守,及时报送相关信息。
(6)关闭或限制使用易受洪涝灾害危害的场所,控制或限制容易导致危害扩大的公共场所活动,受威胁企业停工停产撤人,转移重要物资,加强对重大危险源的管控。
(7)组织相关责任人、专业抢险救援队伍和负有特定职责的人员进入待命状态,动员后备人员做好准备,视情预置有关队伍、装备、物资等资源。调集抢险救援所需物资、设备、工具,准备转移安置场所。
(8)媒体单位优先做好预警信息传播和应急宣传工作,视情不间断滚动播报预警和雨水情信息。
(9)各级防指领导根据需要坐镇指挥防范应对工作,防指和成员单位加强值班值守和信息报送。
3.3.2 县防指预警响应
县气象局发布暴雨红色、橙色、黄色预警,或连续2天发布暴雨蓝色预警,按本预案启动相应级别防汛抗旱应急响应,采取相应响应行动。当县气象局发布暴雨蓝色预警后,县防指和相关成员单位采取以下响应措施:
(1)风险研判。相关成员单位对灾害风险进行会商研判,结果及时共享并报送县防指。
(2)指挥调度。县领导组织会商调度时,相关成员单位参加并通报情况或安排部署本行业领域防灾减灾工作。县领导未组织时,由县水利局、县应急管理局牵头组织会商,相关成员单位参加。根据需要,相关成员单位分别组织本行业系统调度。
(3)安排部署。向乡镇和部门传达国家和省、市、县领导相关指示批示精神,部署防范应对工作,提出工作要求,跟踪工作落实情况,并按要求及时报送情况。
(4)督促指导。县防指视情派工作组赴预警地区,督促指导做好转移避险、“关停限”、工程调度、排查巡查、值班值守、物资队伍准备等防范应对工作。
(5)应急准备。视情通知提醒相关县级应急队伍和人员进入待命状态,检查准备县级救援救灾物资装备,并确保其处于良好状态,随时可以投入正常使用。
(6)值班值守。县防指和相关成员单位要加强值班值守,按职责分工动态了解掌握相关信息,并及时向县防指报告。
第四章 应急响应
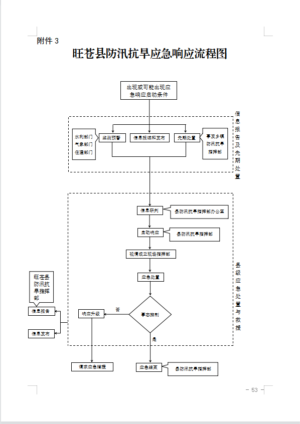
县级应急响应分为防汛应急响应和抗旱应急响应。县防指适时启动、终止对应级别应急响应。旺苍县防汛抗旱应急响应流程图(见附件3)。
4.1 先期处置
建立健全统一指挥、有序高效的应急联动和快速反应机制。灾害发生后,发生地党委、政府应加强组织领导,县防指及时启动应急响应,视情成立现场指挥部,摸排掌握险情灾情,开展会商研判,迅速调集专业队伍,科学开展现场处置,组织干部群众开展自救互救,做好信息发布与舆论引导,按规定及时报告。
4.2.1 一级应急响应
当出现或可能出现下列情形之一,县防指相关成员单位根据影响程度、范围和发展趋势,及时向县防办提出启动应急响应建议,县防办组织综合会商研判后提出意见,由县防指指挥长报请县防指总指挥同意后启动一级应急响应。
1.暴雨预警:县气象局连续2天发布红色预警。
2.中小河流洪水重现期:县城区洪峰或洪量重现期大于100年一遇;东河、清江河、恩阳河、白水河、盐井河等主要河流干流中的一条河流发生洪峰或洪水流量重现期大于100年一遇的洪水。
3.城市内涝:县主城区或2个以上乡镇场镇积水深度大范围在1米以上,城区大面积停电停水停气、交通中断或瘫痪,城区运行受到严重影响。(以上含本数,以下不含本数,下同)
4.水库:小(1)型水库、东河电站、福鑫电站垮坝。
5.堰塞湖:出现按《堰塞湖风险等级划分与应急处置技术规范》(SL/T450—2021)划分的I级风险堰塞湖。
6.堤防:发生对县中心城区造成特别严重影响的堤防溃决险情。
7.干旱:发生特别重大干旱灾害(市、县干旱灾害分级标准见附件4,下同)。
8.其他:其他需要启动一级应急响应的情况。
(2)响应行动
1.安排部署。县防指总指挥组织指挥全县水旱灾害应对工作。根据需要,县防指总指挥组织召开全县紧急动员会,部署各乡镇及成员单位做好防汛抗旱救灾有关工作,督促指导采取转移避险、“关停限”等措施;召开会商调度会,了解掌握汛情、险情、旱情、灾情及重要工情等信息,研判防汛抗旱形势。
2.组织指挥。县防指总指挥或指挥长、总指挥安排的其他县领导等带领工作组赶赴灾害现场靠前指挥,组建前方指挥部。多地受灾特别严重时,成立前方分指挥部。县防指总指挥或总指挥安排的其他县领导坐镇县防汛抗旱指挥中心指挥。
3.专项工作组。县防指启动专项工作组,按职责全力开展抢险救援、技术保障、通信电力交通保障、灾情评估、群众安置、医疗救治、社会治安等防汛抗旱抢险救灾工作。
4.信息报送。县防办迅速将应急响应启动及防汛抗旱救灾等情况报告市防指、县委、县政府,并通报县防指各成员单位。视情请求市级层面在专家、队伍、装备和物资等方面给予支援。
5.值班值守。县防指强化值班值守,加强协调、督导事关全局的防汛抗旱调度,并与相关区域加强视频会商,及时作出针对性安排布置。县防指各成员及联络员保持通信畅通,相关成员单位派联络员到县防汛抗旱指挥中心值班,负责协调、处理、报告本单位相关工作。
6.舆论宣传。组织新闻媒体和基础通信运营商及时播报发布暴雨、洪水和指挥部公告等信息。组织协调新闻媒体赴灾区有序采访防汛抗旱救灾工作,做好正面宣传报道,正向引导舆论。县防指收集舆情信息,适时召开新闻发布会,回应社会关切。
7.社会动员。动员社会各方面力量全力做好防大汛、抢大险、救大灾工作,发动群众开展自救互救工作。动员引导市民尽量减少外出,要求受影响区域各机关、企事业单位、广大群众采取紧急避险措施,除抢险救援、应急处置和民生保障等工作外,全面实行停工、停课、停产、停业、停运。
(3)响应终止
当灾害已经或趋于结束时,由县防办提出响应终止建议,县防指总指挥批准。响应结束后,有关部门和单位按职责分工,核实灾害损失和人员伤亡情况,并组织指导灾区做好灾后恢复重建工作。
(1)启动条件和程序
当出现或可能出现下列情形之一,县防指相关成员单位根据影响程度、范围和发展趋势,及时向县防办提出启动应急响应建议,县防办组织综合会商研判后提出意见,由县防指指挥长批准后启动二级应急响应。
1.暴雨预警:县气象局发布红色预警或连续2天发布橙色预警。
2.中小河流洪水重现期:县城区洪峰或洪量重现期大于50年一遇(含50年)、小于100年一遇;2个及以上乡镇洪峰或洪量重现期大于100年一遇(含100年)。
3.城市内涝:县主城区或2个以上乡镇场镇积水深度部分在1米以上,城区较大面积停电停水停气、交通中断或瘫痪,城区运行受到较严重影响。
4.水库:小(2)型水库及重点山坪塘垮坝。
5.堰塞湖:出现按《堰塞湖风险等级划分与应急处置技术规范》(SL/T450—2021)划分的Ⅱ级风险堰塞湖。
6.堤防:发生对县城中心城区造成严重影响的堤防溃决险情。
7.干旱:发生重大干旱灾害。
8.其他:其他需要启动二级应急响应的情况。
(2)响应行动
1.安排部署。县防指指挥长指挥全县水旱灾害应对处置工作。根据需要,主持召开会商调度会,了解掌握汛情、险情、旱情、灾情及重要工情等信息,研判防汛抗旱形势,部署有关乡镇及成员单位做好防汛抗旱救灾有关工作,督促指导采取转移避险、“关停限”等措施。
2.组织指挥。县防指指挥长、常务副指挥长或其他副指挥长带领工作组赶赴灾害现场靠前指挥,视情组建前方指挥部。多地受灾特别严重时,成立前方分指挥部。县防指指挥长或指挥长安排的其他常务副指挥长、副指挥长坐镇县防汛抗旱指挥中心指挥。
3.专项工作组。县防指启动专项工作组,按职责全力开展抢险救援、技术保障、通信电力交通保障、灾情评估、群众安置、医疗救治、社会治安等防汛抗旱抢险救灾工作。
4.信息报送。县防办迅速将应急响应启动及防汛抗旱救灾等情况报告市防指、县委、县政府,并通报县防指各成员单位。
5.值班值守。县防指强化值班,加强协调、督导事关全局的防汛抗旱调度,并与相关区域加强视频会商,及时作出针对性安排布置。县防指各成员及联络员保持通信畅通,相关成员单位派联络员到县防汛抗旱指挥中心值班,负责协调、处理、报告本单位相关工作。
6.舆论宣传。组织新闻媒体及时播报发布暴雨、洪水和指挥部公告等信息。视情组织协调新闻媒体赴灾区有序采访防汛抗旱救灾工作,并做好正面宣传报道,正向引导舆论。县防指收集舆情信息,适时召开新闻发布会,回应关切。
7.社会动员。动员社会各方面力量参与防汛救灾,引导群众开展自救互救工作。建议市民尽量减少外出,并通过媒体及时发布防范应对提示信息,视灾情发展变化情况,果断采取停工、停课、停产、停业、停运等避险措施。
(3)响应终止
当灾害已经或趋于结束时,由县防办提出响应终止建议,县防指指挥长批准。响应结束后,有关部门和单位按职责分工,核实灾害损失和人员伤亡情况,并组织指导乡镇做好灾后恢复重建工作。
(1)启动条件和程序
当出现或可能出现下列情形之一,县防指相关成员单位根据影响程度、范围和发展趋势,及时向县防办提出启动应急响应建议,县防办组织综合会商研判后提出意见,由县防指常务副指挥长批准后启动三级应急响应。
1.暴雨预警:县气象局发布橙色预警或连续2天发布黄色预警。
2.中小河流洪水重现期:县城区洪峰或洪量重现期大于20年一遇(含20年)、小于50年一遇;2个及以上乡镇洪峰或洪量重现期大于50年一遇(含50年)、小于100年一遇。
3.城市内涝:县主城区或2个以上乡镇场镇积水深度大范围在0.5米以上、1米以下,城区部分区域停电停水停气、交通中断或瘫痪,城区运行受到较大影响。
4.水库:一般山坪塘垮坝。
5.堰赛湖:出现按《堰塞湖风险等级划分与应急处置技术规范》(SL/T450—2021)划分的Ⅲ级风险堰塞湖。
6.堤防:发生对重点场镇、重要设施、交通干线造成严重影响的堤防溃决险情。
7.干旱:发生较大干旱灾害。
8.其他:其他需要启动三级应急响应的情况。
(2)响应行动
1.安排部署。县防指常务副指挥长主持召开会商调度会,了解掌握汛情、险情、旱情、灾情及重要工情等信息,研判防汛抗旱形势,部署防汛抗旱救灾有关工作,督促指导采取转移避险、“关停限”等措施。
2.组织指挥。县防指及时派出工作组、专家组赴一线督促指导防汛抗旱救灾工作。县防指常务副指挥长或者常务副指挥长安排的副指挥长坐镇县防汛抗旱指挥中心指挥。
3.专项工作组。视情启动部分专项工作组。县防指成员单位各司其职,全力开展抗灾救灾工作。
4.信息报送。县防指迅速将应急响应启动及防汛抗旱救灾等情况报告市防指、县委、县政府,并通报县防指各成员单位。县防指各成员单位及时向县防办报送本单位相关工作情况。
5.值班值守。县防指强化值班,加强协调、督导事关全局的防汛抗旱调度,并与相关区域加强视频会商,及时作出针对性安排布置。相关成员单位的联络员与县防汛抗旱指挥中心保持电话畅通。
6.舆论宣传。县防指根据需要及时发布相关信息,相关成员单位协调指导媒体做好防汛抗旱救灾工作报道,加强舆论引导工作。
(3)响应终止
当灾害已经或趋于结束时,由县防办提出响应终止建议,县防指常务副指挥长批准。响应结束后,有关部门和单位按职责分工,核实灾害损失和人员伤亡情况,并组织指导乡镇做好灾后恢复重建工作。
(1)启动条件和程序
当出现或可能出现下列情形之一,县防指相关成员单位根据影响程度、范围和发展趋势,及时向县防办提出启动应急响应建议,县防办组织综合会商研判后提出意见,由县防指副指挥长批准后启动四级应急响应。
1.暴雨预警:县气象局发布黄色预警或连续2天发布蓝色预警。
2.中小河流洪水重现期:2个及以上乡(镇)洪峰或洪量重现期大于20年一遇(含20年)、小于50年一遇。
3.城市内涝:县主城区或2个以上乡镇场镇积水深度大范围在0.3米以上、0.5米以下,县城部分区域停电停水停气、交通中断或瘫痪,城区运行受到影响。
4.堰渠:主要堰渠大范围出现垮塌,严重影响大范围群众生产生活。
5.堰塞湖:出现按《堰塞湖风险等级划分与应急处置技术规范》(SL/T450—2021)划分的Ⅳ级风险堰塞湖。
6.堤防:发生对一般场镇、设施、交通造成严重影响的堤防溃决险情。
7.干旱:发生一般干旱灾害。
8.其他:其他需要启动四级应急响应的情况。
(2)响应行动
1.安排部署。县防指副指挥长主持召开会商调度会,了解掌握汛情、险情、旱情、灾情及重要工情等信息,研判防汛抗旱形势,部署防汛抗旱救灾有关工作,督促指导采取转移避险、“关停限”等措施。
2.组织指挥。县防指根据需要及时派出工作组、专家组赴一线督促指导防汛抗旱救灾工作,县防指成员单位按职责分工加强应对工作。县防指副指挥长坐镇县防汛抗旱指挥中心指挥。
3.信息报送。县防指迅速将应急响应启动及防汛抗旱救灾等情况报告市防指、县委、县政府,并通报县防指各成员单位。县防指各成员单位及时向县防办报送本部门相关工作情况。
4.值班值守。县防指强化值班,加强协调、督导事关全局的防汛抗旱调度,并与相关区域加强视频会商,及时作出针对性安排布置。
5.舆论宣传。县防指根据需要及时发布相关信息,相关成员单位协调指导媒体做好防汛抗旱救灾工作报道,加强舆论引导工作。
(3)响应终止
当灾害已经或趋于结束时,由县防办提出响应终止建议,县防指副指挥长批准。响应结束后,有关部门和单位按职责分工,核实灾害损失和人员伤亡情况,并组织指导乡镇做好灾后恢复重建工作。
防汛抗旱信息的报送和处理由县防指统一负责,应及时快捷、真实全面。汛情、旱情、工情、险情、灾情等相关信息实行分级上报、归口处理、同级共享,并加强数据核对。遇突发险情、灾情,按照《四川省洪涝突发险情灾情报告暂行规定》要求,各级防指要及时掌握,做好首报和续报工作,原则上应以书面形式逐级上报,当发生突发重大险情灾情的紧急情况下,可在向上一级防指报送的同时越一级报告。
接到汛情、旱情、险情、灾情等水旱灾害突发事件信息后,各级防指要立即如实向同级人民政府及上级防指报告,最迟不得超过1小时,不得迟报、谎报、瞒报和漏报,同时通报可能受影响的地区、部门和企业等。
发生突发重大险情灾情时,所在地乡镇防指应在接报险情灾情30分钟内以电话或其他方式报告,并以书面形式及时补报。河流干流重要堤防、涵闸等及重点水库、山坪塘发生的重大险情,应在险情发生后立即报告县防办。
县防办接到重大汛情、旱情、险情、突发灾情报告后,应在30分钟内以电话或其他方式报告市防指和县委、县政府,并做好续报。
按照属地为主、分级负责、归口发布的方式做好信息发布工作。县防指统一负责信息发布工作,及时准确、客观全面发布权威信息。重要信息发布前,需征求县委宣传部意见。县委宣传部根据实际情况对发布时机、方式等提出建议,对发布材料、问答口径等进行指导,并组织新闻媒体采访报道,做好媒体服务管理工作。
县委、县政府的重大决策部署,全县性或重大的汛情、旱情及防汛抗旱动态等,由县防指统一审核和发布。在县级以上媒体公开报道的稿件,县水利局负责审核汛情、旱情、工情以及防汛抗旱动态等整体情况,县应急管理局负责审核灾情、抢险救援等情况。涉及人员伤亡、经济损失等水旱灾害损失的,由县水利局、县应急管理局会同县级有关部门共同审核。
加强舆论引导,深入报道县委、县政府决策部署和抢险救灾工作进展,大力宣传先进模范和典型事迹,营造全社会关心、重视、支持、参与防汛抗旱工作的良好氛围。
各级防指要从人员、物资、技术等方面着力提高应对水旱灾害的应急保障能力。全县防汛抗旱物资及队伍服从县防指统一调度。
县经济信息化和科学技术局要负责组织、协调、督促和指导各基础通信运营企业,保障防汛抗旱指挥系统和气象、水文、水利、应急等重要机构的通信网络畅通,利用公用通信网发布应急预警短信。
在紧急情况下,应充分利用公共广播、电视等新媒体和各种通讯方式及人民防空警报系统发布预警信息,通知群众快速撤离,保护人民生命财产安全。
各级防指应储备满足抢险所需的常规抢险机械、抗旱设备、物资和救生器材。
县防指组建专业防汛抗旱抢险队伍,组建水旱灾害防御、抢险救援专家库,统筹组织社会力量积极参与救援工作。
乡镇防指按照规定组建相应的防汛抗旱应急队伍,统筹组织社会力量积极参与救援工作。
需要驻旺武警部队和综合性消防救援队伍参与防汛抗旱抢险时,县防指要及时商请相关部门按《军队参加抢险救灾条例》及有关规定组织实施。其中,县防指负责联系县人武部、武警旺苍中队、县消防救援大队参与防汛抗旱抢险。
国网旺苍县供电公司负责抗洪抢险、抢排渍涝、抗旱救灾等方面的供电需要和应急救援现场的临时供电保障。
县公安局、县交通运输局以及成铁广元车务段旺苍车站按照职责分工,强化重大生命线工程安全保障,制定相应的应急预案,优先保证防汛抢险人员和防汛抗旱物资的运输,适时实行交通管制,密切配合组织做好交通运输保障工作。
县卫生健康局、县疾控中心负责组织开展水旱灾区卫生防疫和医疗救治工作。
县公安局、武警旺苍中队主要负责做好水旱灾区的治安管理工作,依法严厉打击破坏防汛抗旱救灾行动和工程设施安全的行为,保证抗灾救灾工作的顺利进行;负责组织做好防汛抢险、分洪爆破的戒严、警卫工作,维护灾区的社会治安秩序。
防汛抗旱物资管理坚持“定额储备、专业管理、保障急需”原则。防汛抗旱物资仓库在汛期和干旱期应随时做好物资调运的各项准备工作,按调令保证防汛抗旱物资快速、安全地运达指定地点。当储备物资消耗过多,不能满足抗洪抢险和抗旱救灾需要时,县防指应联系有资质的厂家紧急生产、调运所需物资,必要时可向社会公开征集。
根据《中华人民共和国防洪法》《中华人民共和国抗旱条例》有关规定,建立完善与经济社会发展水平以及防汛抗旱要求相适应的资金投入机制,在县级财政预算中安排必要资金,保障防汛抗旱投入。
县防指在防汛抗旱应急工作中要应用先进的工程抢险技术和现代化的信息技术,逐步建立完善防汛抗旱指挥系统和专家库系统,加强防汛抗旱基础性研究,提高防汛抗旱技术能力和水平。
第六章 后期处置
针对当年产生的防汛抗旱抢险物资消耗,县防指应积极筹措,及时补充防汛抗旱抢险物资。
对影响当年防汛安全和城乡安全的水毁工程,应组织突击施工,尽快修复。
遭到毁坏的交通、电力、通信、水文以及防汛专用通信等基础设施,县级有关部门应按照职责,尽快组织修复,投入正常使用。
县防指应组织对造成较大损失或典型性的水旱灾害事件进行调查评估,复盘分析应对处置工作,总结经验教训,制定改进措施。
各级防指应实行防汛抗旱工作年度评估制度,着重对各个方面和环节进行定性定量总结、分析、评估,总结经验,查找不足,分析原因,提出改进完善建议,以进一步做好防汛抗旱工作。
对在防汛抗旱工作中贡献突出的单位和个人,按照有关规定给予表彰(扬)和奖励。
对于防汛抗旱工作不力的乡镇或部门(单位),县防指及时予以提醒,必要时约谈有关乡镇和部门(单位)主要负责同志,并督促整改到位。
对防汛抗旱工作中责任不落实、发现隐患不作为、处置不得力、敷衍塞责等失职渎职行为,按照有关法律法规纪律严肃追究属地责任、部门监管责任、管理主体责任,严肃追究领导责任和监管责任。因玩忽职守造成损失的,依据有关法律法规纪律,严肃追究当事人的责任,并依法予以处理。
第七章 附 则
7.1 预案演练
各级防指及县级有关部门(单位)应制定应急演练计划,根据实际情况采取实战演练、桌面推演等方式,每2年至少组织一次各方人员广泛参与、处置联动性强、形式多样、安全高效的应急演练,主要负责人应视情参加。
预案实施后,县防指会同县级有关部门组织预案学习、宣传和培训,并根据实际情况实时组织评估和修订。
各乡镇应急处置办法、村(社区)应急处置工作方案应当经本级主要负责同志签发,报上一级防汛抗旱指挥机构备案。县级有关部门(单位)应急处置工作手册经本部门(单位)主要负责同志批准后印发实施,报县政府备案,并抄送县防指。各级各有关部门(单位)要强化应急预案(应急处置办法或工作手册或工作方案)的有效衔接,按照“下级服从上级,部门预案服从专项预案,预案(办法或手册或方案)之间不得相互矛盾”的原则做好预案(办法或手册或方案)修编工作。
各乡镇应急处置办法针对本地洪涝干旱特点,简便易行、实用管用、面向实战需求;侧重在责任人落实、风险隐患排查、联防联控、明确重点预警信息接收传播收集反馈报告、转移避险、组织先期力量及应急处置、现场管控、自救互救、人员临时安置等内容作出具体安排,可采用图表等简易明了的形式,体现先期处置特点;尤其要针对群众转移避险明晰责任,明确转移对象、转移时机、转移路线、避险安置地点、转移人员管理等;压实各级干部的责任,明确灾害应对各项工作谁来做、做什么、怎么做等问题,确保责有人担,事有人干。基层组织工作方案和单位工作手册主要针对基层组织和本单位面临的风险,规范事件应对内部工作,侧重明确应急响应责任人、风险隐患监测、信息报告、预警响应、应急处置、人员疏散撤离组织和路线、可调用或可请求援助的应急资源情况及如何实施等,体现自救互救、信息报告、先期处置特点。村(社区)工作方案关键在简明扼要,把人员转移的问题说清楚,必须明确“转移谁、谁来转、何时转、怎样转、转到哪”。
本预案保障工作牵头协调和支持的部门(单位)应制定与之配套的工作手册,侧重明确组织指挥机制、资源布局、不同种类和级别对应响应启动后的资源调动程序等内容。
7.3 名词术语定义
重点小(1)型水库:500万立方米≤总库容<1000万立方米。
小(1)型水库:100万立方米≤总库容<500万立方米。
小(2)型水库:10万立方米≤总库容<100万立方米。
三单一书:领导干部责任清单、部门职责清单、隐患风险清单和一项承诺书。
两书一函:约谈通知书、整改通知书和提醒敦促函。
四不两直:不发通知、不打招呼、不听汇报、不用陪同接待,直奔基层、直插现场。
三个避让:主动避让、提前避让、预防避让。
三个紧急撤离:危险隐患点发生强降雨时要紧急撤离;接到暴雨蓝色及以上预警或预警信号要立即组织高风险区域群众紧急撤离;出现险情征兆或对险情不能准确研判时要紧急撤离。
本预案由县防办负责解释。
本预案自印发之日起实施,《旺苍县人民政府办公室关于印发旺苍县防汛抗旱应急预案(2021年修订)的通知》(旺府办函〔2021〕51号)同时废止。
附件:1.旺苍县防汛抗旱组织指挥体系图
2.旺苍县防汛抗旱指挥部专项工作组构成及职责
3.旺苍县防汛抗旱应急响应流程图
4.市县干旱灾害分级标准
5.旺苍县防汛抗旱应急响应启动条件汇总表




